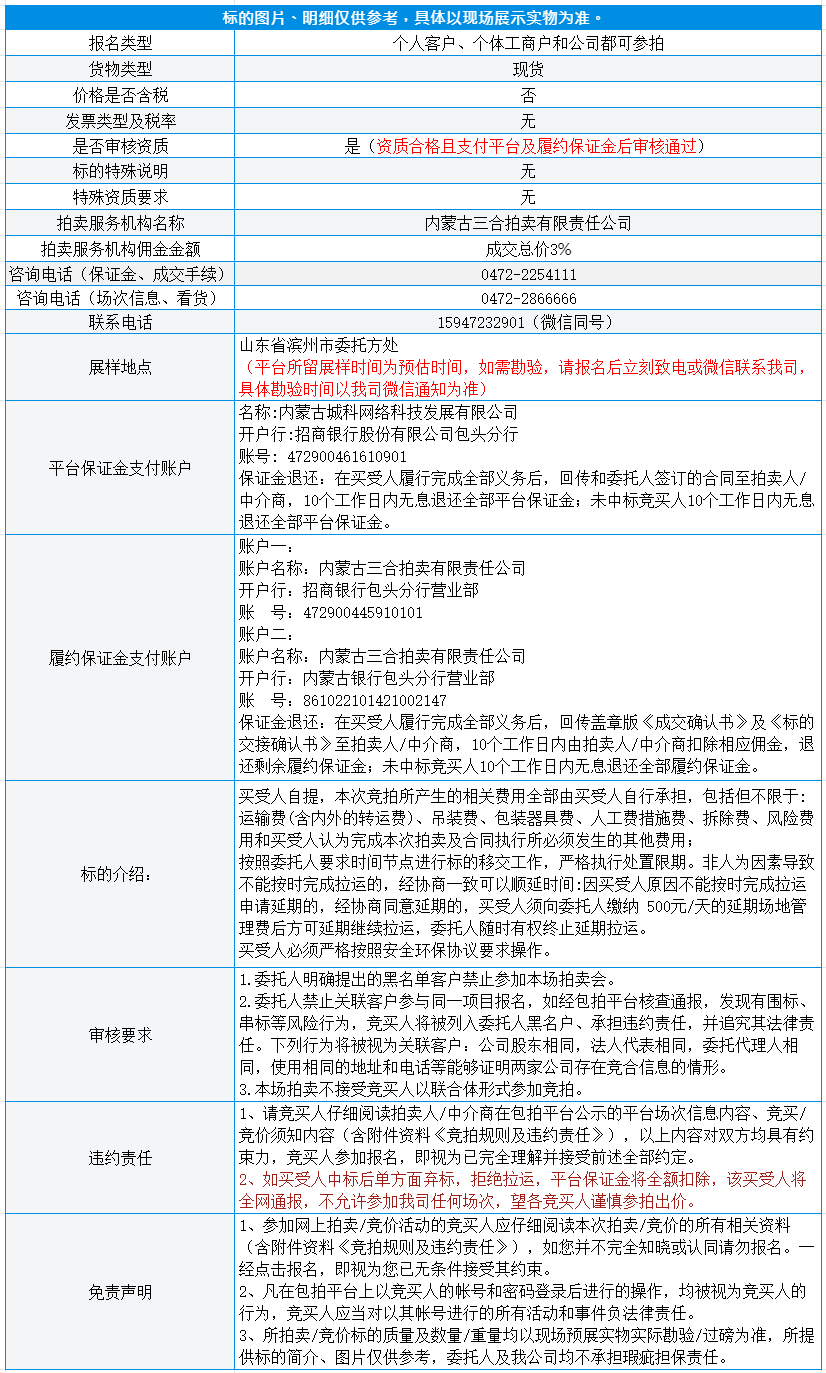
受企业委托,我公司定于2024年5月21日在包拍平台对废旧变压器一批(8台)进行公开网络拍卖(平台网http://x.btpmw.com )。有意竞买人需在我平台注册报名后,联系我司办理相关竞买手续并交纳参拍保证金。标的重量为预估重量,标的质量及重量均以现场预展实物实际过磅为准,请各位竞买人认真查勘标的,自行承担对应风险及责任,拍卖会相关公告、宣传、预展等形式对于标的状况之描述仅供参考,拍卖人及委托人不承担任何显性瑕疵和隐性瑕疵的担保责任。
展样时间:2024.5.11-2024.5.20工作日时间
平台保证金40000元,履约保证金40000元

内蒙古三合拍卖有限责任公司
2024年5月13日
联系人:徐女士
电话:15947232901
QQ:737368923
地址:内蒙古包头市昆都仑区财富中心